SMALL
프로젝트 생성(4.72.2 기준)

- 유니티의 UnityHub와 같이 에픽게임즈 런처를 통해 엔진을 설치하고 프로젝트를 생성할 수 있다.

- 최근 UnityHub에서도 템플릿을 제공하고는 있지만 언리얼이 조금 더 다양한 템플릿을 제공한다. 원하는 템플릿을 선택하거나 기본을 선택한 후 다음을 누른다.

- 프로젝트 세팅 화면에서 먼저 비주얼스크립팅(블루프린트)으로 제작할 지, 코드 기반으로 할 지를 선택한다.

- 이후 나머지 프로젝트 환경 설정을 선택한 뒤, 프로젝트 위치를 지정 및 프로젝트명을 작성한 다음 프로젝트 생성을 누르면 프로젝트가 생성된다.

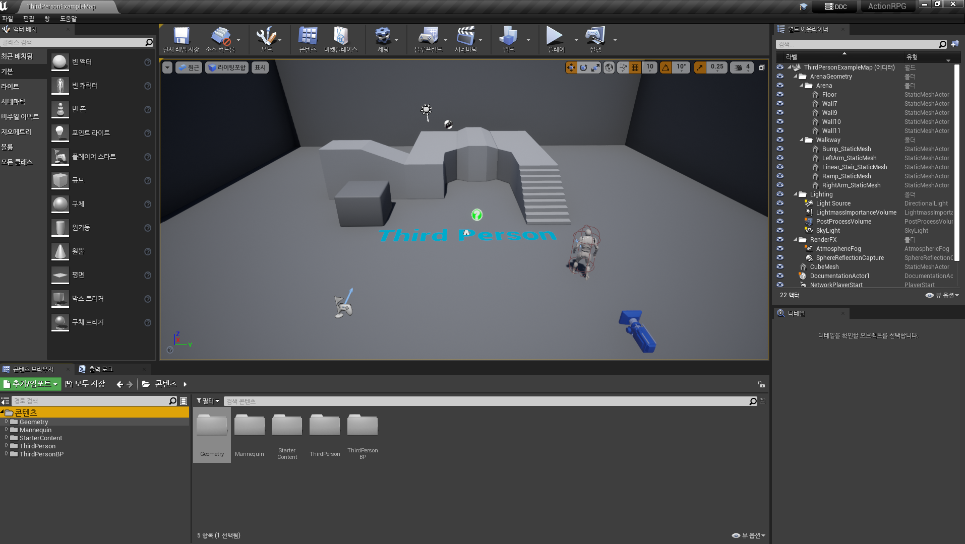
- Third Person 템플릿으로 생성한 프로젝트의 화면이다.
- 하단 콘텐츠 브라우저는 유니티에서의는 프로젝트 창과 동일하며, 유니티는 Assets 폴더를 루트 폴더로 지정되어 있다면, 언리얼은 콘텐츠(Content) 폴더가 루트 폴더로 구성되어 있다.
파일 관리

- 유니티의 씬(Scene)은 언리얼에서 Map(.umap)과 동일한 개념이다.

- Map은 파일-새 레벨을 선택하여 새로 생성하거나 다른 이름으로 저장하여 생성할 수 있다.
- 각 맵(Map)은 빌드 데이터 레지스트리 역할을 한다. 맵에 관련된 모든 콘텐츠 또는 컴포넌트의 목록 역할을 의미한다.
* Unreal 제공 튜토리얼을 기반으로 작성됨
Reference: https://www.unrealengine.com/ko/onlinelearning-courses/making-the-switch-from-unity-to-unreal-engine
반응형